RELOVEPETS

Diseño y desarrollo de un marketplace sostenible para dueños de mascotas.

RETO

Muchos dueños de mascotas acumulan productos que dejan de usar con el tiempo, sin una forma sencilla, segura y confiable de reutilizarlos o venderlos, lo que genera desperdicio y desorganización en el hogar.

SOLUCIÓN

Diseñar y desarrollar una plataforma digital que permita comprar, vender e intercambiar productos para mascotas, integrando funciones de comunidad, reputación y sostenibilidad, para fomentar la economía circular y generar confianza entre usuarios.

INVESTIGACIÓN

BENCHMARKING

Se realizó un benchmarking de marketplaces digitales y plataformas especializadas, analizando flujos, confianza y experiencia de usuario.

benchmarking

PROTOPERSONAS

También se desarrollaron protopersonas basadas en patrones de comportamiento.

protopersonas

INSIGHTS

  • Desconfían de vendedores desconocidos
  • Valoran el ahorro
  • Se preocupan por la higiene

IDEACIÓN Y ESTRUCTURA

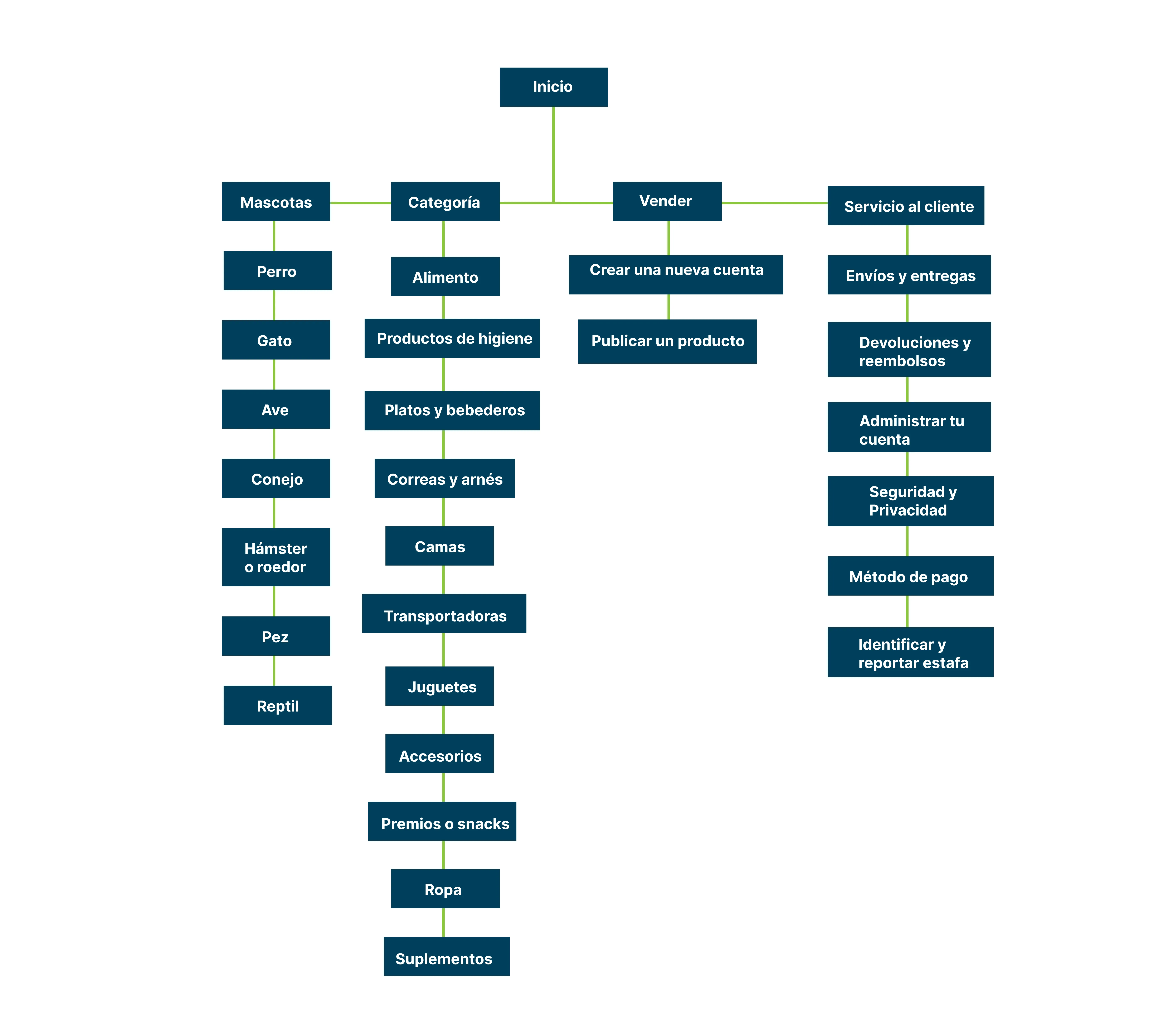
ARQUITECTURA DE LA INFORMACIÓN

A partir de los hallazgos, se diseñó una arquitectura enfocada en facilitar la búsqueda, publicación y contacto entre usuarios.

arquitectura

Se desarrollaron userflows y taskflows para optimizar la experiencia.

TASK FLOW

Usuario 1 - Andrea Velázquez

Andrea y su familia han planeado un viaje a la playa en otra ciudad para las vacaciones de semana santa, pero hay un problema: su perro, Max, necesita un transportador aprobado por la línea de transporte. Ella sabe que estos productos pueden ser costosos si los compra nuevos, así que decide buscar uno de segunda mano.

USER FLOW

userflowandrea

TASK FLOW

Usuario 2 - Ricardo Hernández

Ricardo ha notado que su gato, Leo, ha comenzado a arañar sus muebles porque el rascador que tenía está viejo y desgastado. No quiere gastar mucho en uno nuevo, así que decide buscar uno de segunda mano que este en buenas condiciones porque sabe que eventualmente necesitara conseguir otro.

USER FLOW

userflowricardo

WIREFRMAES

Los wireframes permitieron definir la estructura, jerarquía y flujos principales, asegurando una navegación clara y enfocada en las necesidades del usuario antes del diseño visual.

Usuario Andrea

wireframesuserone

Usuario Ricardo

wireframeusertwo

MOODBOARD

moodboard

DESIGN SYSTEM

Se utilizó una paleta cálida y amigable para transmitir confianza y cercanía, combinada con tipografías legibles para facilitar la navegación.

components

RESULTADOS

Se obtuvo una plataforma funcional con enfoque en economía circular.

Se fortaleció el entendimiento sobre diseño de marketplaces y confianza digital.