CESECO

Diseño de interfaz de usuario para aplicación móvil

RETO

Los pacientes de la clínica CESECO actualmente deben acudir de manera presencial para agendar una cita, lo cual representa una barrera importante para personas con:

  • Limitaciones económicas
  • De movilidad
  • Viven lejos de las instalaciones

Además, los pacientes no cuentan con un acceso rápido y claro a la información, como:

  • Ubicación de las clínicas
  • Servicios disponibles en cada sede
  • Tipos de servicios disponibles

La falta de un medio digital accesible dificulta el acceso oportuno a servicios de orientación psicológica, generando fricción, retrasos y abandono del proceso de atención. En un contexto de salud mental, puede ser determinante para que una persona no reciba la ayuda que necesita.

SOLUCIÓN

Diseñar una aplicación móvil que permita a los pacientes de CESECO agendar citas y acceder a información de forma rápida, clara y accesible, reduciendo las barreras físicas y emocionales del proceso.

objetivos

A partir de estos objetivos, el diseño se centró en crear una experiencia clara, empática y accesible, priorizando la reducción de pasos y la orientación del usuario desde el primer contacto con la aplicación.

interfaz app

INVESTIGACIÓN

Con el objetivo d e comprender mejor las necesidades reales de los pacientes, se tomó la decisión de acudir presencialmente a la clínica CESECO Norte, ubicada en el estado de Querétaro, para realizar entrevistas directas con algunos pacientes.

La investigación se centró en obtener información cualitativa sobre:

  • Las necesidades principales al momento de solicitar atención psicológica
  • El acceso y uso de dispositivos móviles
  • La disponibilidad de conexión a internet
  • La forma actual de comunicación con la clínica
  • La experiencia del usuario al realizar una cita, cancelarla o informarse sobre otros servicios

Hallazgos generales

entrevista resultados

IDEACIÓN Y ESTRUCTURA

Con base en la investigación realizada mediante entrevistas a pacientes de la clínica CESECO Norte, se identificaron patrones de comportamiento, necesidades y frustraciones recurrentes entre los usuarios. A partir de estos hallazgos, se decidió crear dos protopersonas (una femenina y una masculina) con el objetivo de:

  • Representar de manera sintética los perfiles más frecuentes de pacientes
  • Facilitar la toma de decisiones durante el proceso de diseño
  • Mantener el enfoque centrado en el usuario a lo largo del proyecto
protopersonas

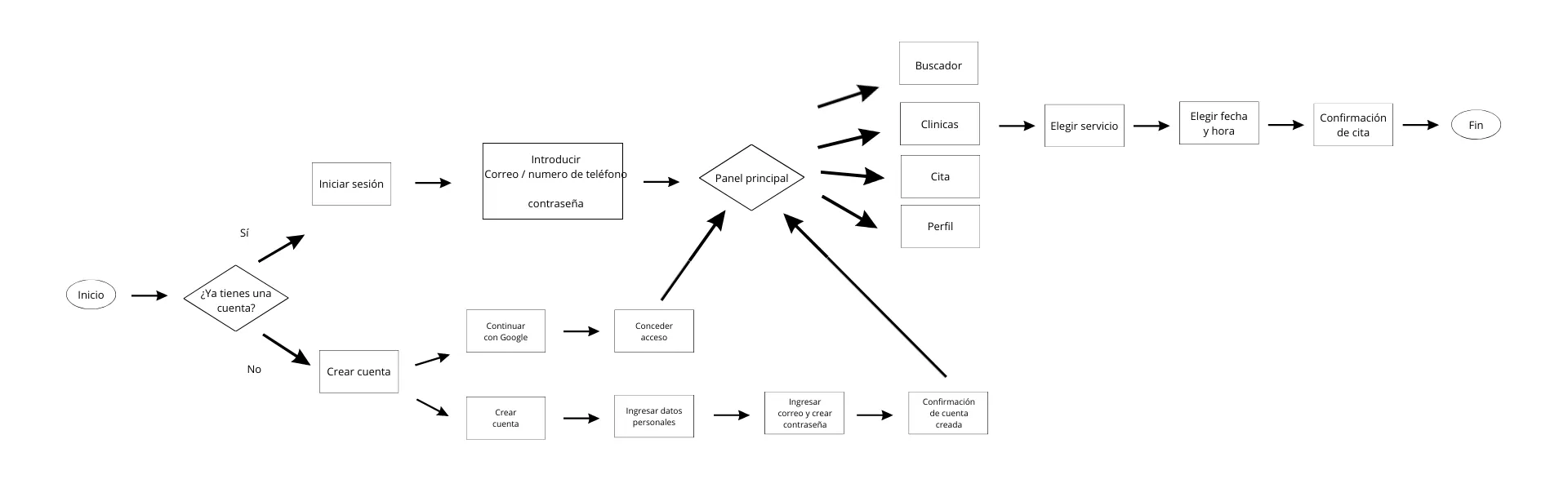
Se diseñó un userflow que permitió identificar los momentos clave de interacción y eliminar acciones innecesarias que podrían generar confusión o abandono del proceso. La estructura del flujo se basó en los hallazgos de la investigación, donde se detectó que los usuarios valoran procesos rápidos, guiados y fáciles de comprender, especialmente en contextos relacionados con la atención psicológica.

Registro de usuario nuevo y agendar cita

diagrama de flujo cita

Elegir clínica manualmente o por GPS

diagrama de flujo clinica

Wireframes Hi-Fi

wireframe app wireframe app wireframe app

DESIGN SYSTEM

Las decisiones relacionadas con el uso del color, la tipografía y la forma de los componentes se tomaron con base en la identidad visual de la clínica CESECO, con el objetivo de mantener coherencia entre la experiencia digital y la atención presencial que la institución brinda.

Paleta de colores

colores

Tipografía y componentes

tipografía y componentes

RESULTADOS

Los resultados obtenidos corresponden a una evaluación del prototipo con una muestra limitada de usuarios y tienen como objetivo validar la claridad del flujo y la usabilidad general. Para una implementación real, sería necesario realizar pruebas de usabilidad más amplias y mediciones continuas.